• Study Unveils Differential Lineage Plasticity of Ependymal Cells and Astrocytes in Spinal Cord Injury Repair

    TIME: 06 Jan 2025
    Spinal cord injury (SCI) remains one of the most devastating medical conditions, severely impacting quality of life and often leading to permanent disability. The central nervous system (CNS) has a limited capacity for regeneration, which poses a significant challenge in treating SCI, since recovery becomes increasingly difficult once the spinal cord is damaged.
     
    During development, neural stem cells in the spinal cord differentiate into various neural cells that form complex circuits. As the spinal cord matures, these progenitor cells lose their regenerative potential, making adult spinal cord tissue less capable of recovery after injury. Identifying endogenous stem cells with diverse lineage potentials in the adult spinal cord is crucial for advancing repair strategies for SCI.
     
    In a recent study published in PNAS (https://doi.org/10.1073/pnas.2413140122), researchers led by Profs. DAI Jianwu and ZHAO Yannan from the Institute of Genetics and Developmental Biology of the Chinese Academy of Sciences explored the regenerative mechanisms behind SCI repair.
     
    By constructing single-cell transcriptomic databases for both human spinal cord development and rhesus monkey SCI models, the researchers established a foundation for comprehensively analyzing spinal cord cell behavior. Their cross-species examination of primate and rodent spinal cords revealed new insights into the behaviors of ependymal and astrocyte cells following SCI, highlighting their dynamic roles in spinal cord repair.
     
    The research team discovered that, during spinal cord development, ependymal cells mature and gradually lose their neural progenitor cell properties, retaining only limited proliferative capacity. After injury, ependymal cells displayed minimal activation and demonstrated no significant proliferation or cross-lineage differentiation. Importantly, the study revealed that the reactivity of ependymal cells post-SCI is significantly lower in primates than in rodents, indicating more restricted regenerative potential in primates.
     
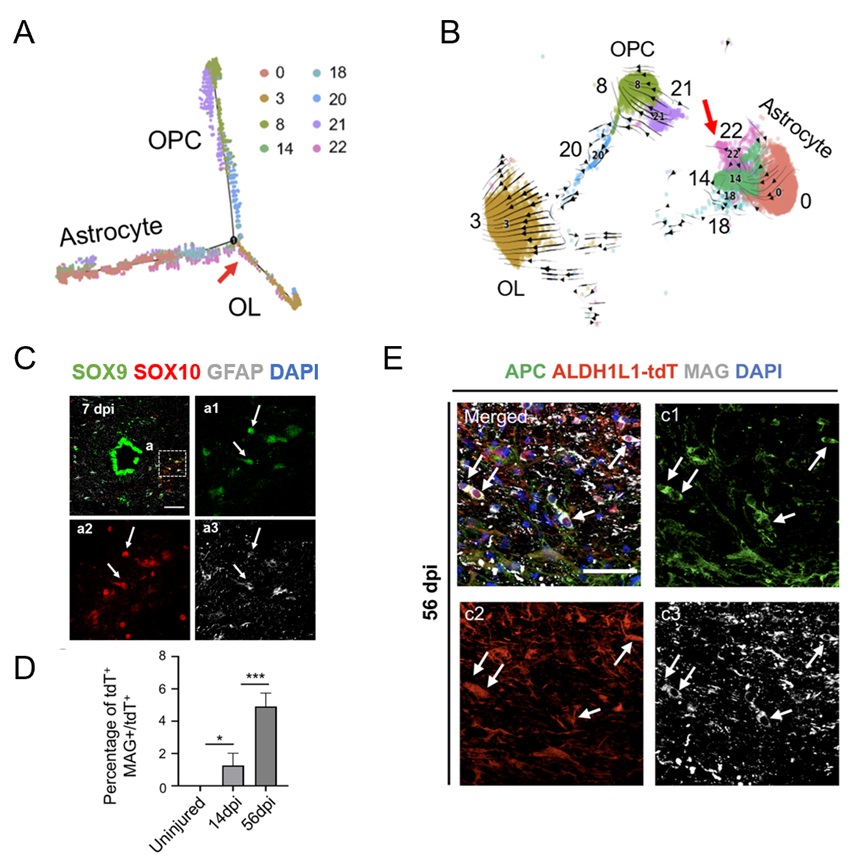
    In contrast, astrocytes in the injured spinal cord exhibited significant activation. Through single-cell and lineage tracing analyses, the researchers revealed that some astrocytes could transdifferentiate into oligodendrocytes under injury-induced conditions, thereby contributing to the remyelination process. Further investigation identified an intermediate population among astrocytes where key transcription factors such as SOX10 promoted their conversion into oligodendrocyte lineage cells.
     
    To enhance the regenerative process, the team introduced functional material transplantation into the injury microenvironment. This intervention significantly boosted the efficiency of astrocyte transdifferentiation into oligodendrocytes, suggesting that material transplantation not only mitigates the inhibitory effects of the injury site but also creates favorable conditions for promoting remyelination.
     
    This study provides compelling evidence of the limited regenerative capacity of ependymal cells in adult primate spinal cord injury and underscores the transdifferentiation potential of astrocytes. Furthermore, the research highlights how microenvironmental modulation can enhance the efficiency of astrocyte-mediated repair, offering a promising approach for future SCI therapies.
     

    Figure. Analysis revealed that astrocytes transdifferentiated into oligodendrocytes following SCI (Image by IGDB). A, B. Monocle, RNA velocity analyses of astrocytes, OPCs, maturing oligodendrocytes, and myelination oligodendrocyte population. C. Immunofluorescence images showing co-localization of SOX9, SOX10 and GFAP. D, E. lineage tracing demonstrated ALDH1L1-traced cells expressing MAG in the spinal cord before and after SCI.
     
    Contacts:
    Profs. DAI Jianwu and ZHAO Yannan
    Institute of Genetics and Developmental Biology, Chinese Academy of Sciences
    Emails: jwdai@genetics.ac.cn, ynzhao@genetics.ac.cn