• Researchers Study Role of Post-transcriptional Splicing in Plant Response to Light

    TIME: 01 Feb 2024
    In a study recently published in the PNAS on Jan. 30, a research team led by Prof. CAO Xiaofeng from the Institute of Genetics and Developmental Biology of the Chinese Academy of Sciences, in collaboration with researchers from the Southern University of Science and Technology, reported a new understanding of how light affects plant growth.
    Light plays a central role in plant growth and development, providing an energy source and governing various aspects of plant morphology. Post-transcriptional splicing (PTS) has been previously discovered to generate polyadenylated full-length transcripts. These transcripts, with their unspliced introns, are retained inside the nucleus, potentially enabling plants to adapt quickly to environmental changes. Arabidopsis Protein Arginine Methyltransferase 5 (AtPRMT5), which is involved in the formation of the spliceosome (Deng, et al. PNAS, 2010, 2016; Jia, et al. Nat Plant, 2020), has recently been identified as critical to the splicing of PTS introns.
    However, the precise processes that govern post-transcriptional regulation during the initial exposure of young, etiolated seedlings to light have remained largely unknown.
    In this study, the researchers focused on the role of post-transcriptional splicing (PTS) in photomorphogenesis—the stage of development when seedlings are first exposed to light. They found that light controls the PTS of genes that regulate photosynthesis in the mesophyll cells of plants. This process is co-regulated by two proteins: AtPRMT5 and Constitutive Photomorphogenic 1 (COP1).
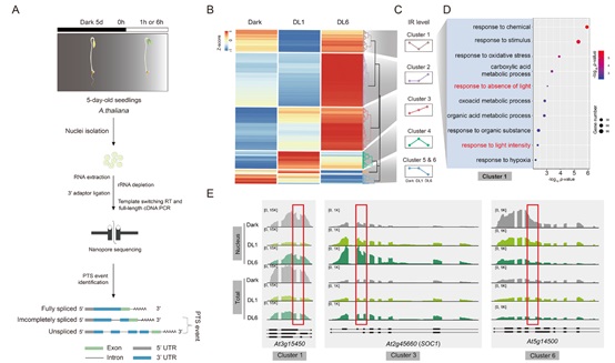
    The researchers used Nanopore sequencing of full-length nascent RNA to reveal that 1,411 genes undergo light-responsive PTS. These genes were subsequently classified into six groups based on different propensities.
    Later, using high-throughput single-nucleus RNA sequencing, the researchers analyzed seedlings kept in continuous darkness and those exposed to light for either 1 or 6 hours. This led to the successful classification of 10 sub-tissue clusters.
    Analysis of differentially expressed genes (DEGs) revealed that about half (3,193 out of 6,224) of these DEGs were predominantly enriched in mesophyll cells. Intriguingly, the researchers discovered that genes involved in light-associated PTS showed significant expression in mesophyll cells.
    This work further established that the splicing-related factor AtPRMT5 works in tandem with the E3 ubiquitin ligase COP1 (a primary repressor of light signaling pathways) to coordinate light-induced PTS in mesophyll cells. This coordination facilitates chloroplast development, photosynthesis, and morphogenesis, allowing plants to adapt to changing light conditions.
    This study provides important insights into the cell type-specific regulation of PTS, which is essential for the onset of photomorphogenesis. It also provides a deeper understanding of the complex mechanisms by which plants acclimate and transduce the environmental signals through specific cell types and tissues.
    Figure: Identification of PTS events responding to light. (A) Major steps in identifying light responsive PTS events in Arabidopsis. (B) Heatmap of intron retention (IR) ratio associated with PTS events in Dark (left panel), DL1 (middle panel), and DL6 (right panel) conditions, respectively. (C) PTS associated introns were classified into 6 clusters using hierarchical clustering based on retention levels. (D) Gene Ontology (GO) enrichment of genes with PTS events and grouped into Cluster1. (E) Genome browser views of At3g15450, SOC1, and At5g14500 in Dark, DL1, and DL6 seedlings, respectively.
     
    Contact:
    Dr. CAO Xiaofeng
    Institute of Genetics and Developmental Biology, Chinese Academy of Sciences
    Email: xfcao@genetics.ac.cn